• 产品
  • 方案
  • 客户
  • 服务
  • 活动
  • 关于
App 文档 备案
  • 退出
  • 快速注册
  • 登录控制台
快杰云主机 全球网络加速 UCloudStack 产品定价 产品动态
  • 基础云计算
    云主机基础网络
  • 数据库与大数据
    Hadoop数据仓库
  • 人工智能
    大模型产品
  • 安全、开发与运维
    DDoS防护堡垒机
  • 混合云与私有云
    私有云混合云
  • 云通信与企业应用
    短信服务域名服务
计算
  • 云主机 UHost
  • GPU云主机 UHost
  • 裸金属云主机 UPHost
  • GPU裸金属云主机 UPHost
  • 私有专区 UDSet
  • 轻量应用云主机 ULightHost
  • 容器云 UK8S
云上网络
  • 私有网络 UVPC
  • 负载均衡 ULB
  • 云解析 UDNS
混合组网
  • 云联网 UGN
  • 智联 UWAN
  • VPN网关 IPSecVPN
  • 高速通道 UDPN
接入网
  • 外网弹性IP EIP
  • 共享流量包 UTP
云分发
  • 云分发 UCDN
存储
  • 云硬盘 UDisk
  • 文件存储 UFS
  • 文件存储 UPFS
  • 对象存储 US3
  • 磁盘快照服务 USnap
  • 数据方舟 UDataArk
网络加速
  • 全球动态加速 PathX
  • 应用仓库加速 UAAA
视频服务
  • 云直播 ULive
边缘计算
  • 边缘计算虚拟机 UEC-VM
数据库
  • 云数据库 UDB MySQL
  • 云数据库 UDB MongoDB
  • 云数据库 UDB PostgreSQL
  • 云数据库 UDB SQL Server
  • 云内存 UMem Memcache
  • 云内存 UMem Redis
  • 分布式NewSQL数据库 TiDB
  • AI数据库 AIDB
大数据与中间件
  • 托管Hadoop集群 UHadoop
  • ES服务 ElasticSearch
  • Kafka消息队列 UKafka
数据仓库
  • 数据仓库 UDW Clickhouse
通用人工智能
  • AI图像处理平台 PICPIK.AI
  • 模型服务平台 UModelVerse
      安全防护
      • WEB应用防火墙 UWAF
      • DDoS攻击防护 UDDoS
      • 主机入侵检测 UHIDS
      安全合规
      • 堡垒机 UAuditHost
      • 等保咨询 UDBCP
      • 数据安全解决方案 UDSS
      • 安全屋 SafeHouse
      监控与运维
      • 云监控 CloudWatch
      • 资源监控 UMon
      • 网络拨测 UNDT
      多云与迁移
      • 数据传输服务 UDTS
      混合云
      • 混合云 UHybrid
      • 金翼专区 UXZONE
      • 多云管理平台 UCMP
      • 天镜·智能告警 SkyM Alert
      私有云
      • 私有云 UCloudStack
      • 智能大数据平台专业版 USDP
      • 超融合一体机 Utrion
      • 统一存储 UCloudStor
      • 信创云 UXC
      云通信
      • 语音消息服务 UVMS
      • 短信服务 USMS
      • 视频短信 ISMS
      • 短链工具 USLK
      企业应用
      • 域名服务 UDNR
      • SSL证书管理 USSL
      • 行业解决方案
        医疗 教育行业
      • 通用解决方案
        云备份 高可用
      零售
      大数据及BI | 线上线下一体化营销 | 云原生  
      政府
      政务云 | 政府数据开放 | 高性能计算 | 智慧农业 | 智慧养老
      出海
      游戏出海业务 | 电商出海业务 | 区块链技术
      金融
      信创云 | 数据流通 | 云原生 | 视频云 | 安全
      教育
      云网融合 | 智慧校园 | 教学实训平台 | 高性能计算
      工业
      工业数据采集应用 | 数字孪生 | 视频云 | 智慧运维
      智慧物业与园区
      智慧社区 | 智慧养老 | 智慧楼宇 | 智慧物业 | 物联网
      智能汽车视频云
      抗弱网,低延迟 | 全面数据安全保障 | 多种互动模式
      云游戏
      大作随玩 | 电视盒子 | 直播客户 | 游戏内容
      智慧农业
      数字化生产管理 | 物联网LoRa通讯技术 | 土壤质量标准化技术
      远程桌面云
      医联体 | 生物制药
      智慧楼宇
      考勤管理 | 人脸门禁 | 智能迎宾 | 访客管理
      智慧能源
      物联网平台 | 物联网边缘网关 | 用能分析 | 能效诊断
      医疗
      医院信息化云基石 | 医院混合云容灾备份 | 区域医疗健康云
      人工智能
      图像识别服务 | OCR文字识别 | 视频处理
      海量计算
      图片处理 | 基因测序 | 视频转码 | 科学计算
      安全
      网站防护 | 游戏防护 | 主机防护 | 内部运维风险管控
      高可用
      具备高可用架构和冗余能力的业务 | 具有较高可靠性、业务连续性的业务
      大数据
      开箱即用 | 智能运维 | 一站式服务 | 资源独享
      云备份
      云灾备场景 | 云归档场景
      物联网
      智能设备 | 共享租赁 | 智能制造 | 智慧物业
      云智能存储网关
      医疗PACS影像上云 | 视频安防文件上云
      视频云
      长短视频点播 | 娱乐/电商直播 | 互动课堂
      智慧运维
      祼机纳管 | PingMesh | 告警治理 | 多云纳管
      边缘云
      容器虚机共存 | 多级地域管理 | 边缘自治 | 开放接口
      混合云
      互联网金融行业 | 银行业金融机构 | 证券行业
      • 加入合作伙伴体系
        UCloud秉持开放、合作、共赢的态度,赋能伙伴为用户提供更加优质的服务。
      教育
      在线教育 | 培训机构 | 教务机构 | 中小学
      金融
      银行 | 证券 | 互联网金融
      游戏
      手游 | 端游 | 游戏全球服
      出海
      电商 | 游戏
      政务企业
      政务 | 传统企业 | 媒体
      新零售
      电商 | 门店 | 商超 | 品牌商
      视频直播
      娱乐直播 | 赛事直播 | 课堂直播 | 短视频
      医疗健康
      传统医院 | 基层医疗机构 | 在线医疗
      AI+IoT
      AI | 物联网 | 车联网 | 智能制造
      技术生态
      • 优云精选
      渠道伙伴
      • 代理商管理
      • 促销活动专区
        暑期限时特惠
      • Think in Cloud
        2020 2019 2018
      • 更多专题
        “快杰”云主机
      促销活动专区
      • 双十二大促

      • 原生住宅IP

      • GPU算力特惠

      • 量化交易主机

      • 中国台湾特惠

      • 跨境电商专区

      • 快杰主机特惠

      • 越南特惠专区

      • 全球专线服务

      • 香港特惠专区

      • 游戏联机服务器

      • 短信特惠促销

      • 私有云

      • 托管/混合云

      • 轻量专题活动

      • CDN特惠

      • 推荐有礼

      Think in Cloud
      • TIC 2020

      • TIC 2019

      • TIC 2018 12月

      • TIC 2018 5月

      • TIC 2015

      更多专题
      • 快杰 SERIES

      • ARM云主机

      • 快杰内存型

      • 快杰共享型

      • 乌兰察布促销

      • AMD云主机

      • “快杰”云主机

      • 快杰O SR

      关于UCloud
      • 公司介绍
      • 联系我们
      • 加入我们
      • 开源工作
      新闻资讯
      • 最新动态
      • 安全资讯
      • 产品动态
      投资者关系
      • 实时行情(沪市)
      • 公司公告(沪市)
      • 联系方式(董事会办公室)
      保障体系
      • 安全中心
      • 数据保障(GDPR)
      服务体系
      • 开发者资源
      • 技术支持
      • 运维服务
      • 服务支持计划
      • 专家服务
      • 等保合规服务
      • 备案服务
      社区与培训
      • 社区Beta版
      • 登录
      • 控制台
      产品目录
      计算
      • 云主机 UHost
      • GPU云主机 UHost
      • 裸金属云主机 UPHost
      • GPU裸金属云主机 UPHost
      • 私有专区 UDSet
      • 轻量应用云主机 ULightHost
      • 容器云 UK8S
      云上网络
      • 私有网络 UVPC
      • 负载均衡 ULB
      • 云解析 UDNS
      接入网
      • 外网弹性IP EIP
      • 共享流量包 UTP
      混合组网
      • 云联网 UGN
      • 智联 UWAN
      • VPN网关 IPSecVPN
      • 高速通道 UDPN
      存储
      • 云硬盘 UDisk
      • 文件存储 UFS
      • 文件存储 UPFS
      • 对象存储 US3
      • 磁盘快照服务 USnap
      • 数据方舟 UDataArk
      网络加速
      • 全球动态加速 PathX
      • 应用仓库加速 UAAA
      云分发
      • 云分发 UCDN
      视频服务
      • 云直播 ULive
      边缘计算
      • 边缘计算虚拟机 UEC-VM
      数据库
      • 云数据库 UDB MySQL
      • 云数据库 UDB MongoDB
      • 云数据库 UDB PostgreSQL
      • 云数据库 UDB SQL Server
      • 云内存 UMem Memcache
      • 云内存 UMem Redis
      • 分布式NewSQL数据库 TiDB
      • AI数据库 AIDB
      大数据与中间件
      • 托管Hadoop集群 UHadoop
      • ES服务 ElasticSearch
      • Kafka消息队列 UKafka
      数据仓库
      • 数据仓库 UDW Clickhouse
      安全防护
      • WEB应用防火墙 UWAF
      • DDoS攻击防护 UDDoS
      • 主机入侵检测 UHIDS
      安全合规
      • 堡垒机 UAuditHost
      • 等保咨询 UDBCP
      • 数据安全解决方案 UDSS
      • 安全屋 SafeHouse
      监控与运维
      • 云监控 CloudWatch
      • 资源监控 UMon
      • 网络拨测 UNDT
      多云与迁移
      • 数据传输服务 UDTS
      混合云
      • 混合云 UHybrid
      • 金翼专区 UXZONE
      • 多云管理平台 UCMP
      • 天镜·智能告警 SkyM Alert
      私有云
      • 私有云 UCloudStack
      • 智能大数据平台专业版 USDP
      • 超融合一体机 Utrion
      • 统一存储 UCloudStor
      • 信创云 UXC
      云通信
      • 语音消息服务 UVMS
      • 短信服务 USMS
      • 视频短信 ISMS
      • 短链工具 USLK
      • 企业名片 UCNAM
      企业应用
      • 域名服务 UDNR
      • SSL证书管理 USSL
      通用人工智能
      • AI图像处理平台 PICPIK.AI
      • 模型服务平台 UModelVerse
      解决方案
      行业类
      • 行业类-零售
      • 行业类-政府
      • 行业类-金融
      • 行业类-出海
      • 行业类-医疗
      • 行业类-教育
      • 行业类-工业
      • 行业类-智慧楼宇
      • 行业类-疫情综合管理系统
      • 行业类-远程桌面
      • 行业类-云游戏
      • 行业类-智慧农业
      • 行业类-智慧物业与园区
      • 行业类-智慧能源
      • 行业类-智能汽车视频云
      • 行业类-新零售
      通用类
      • 通用类-人工智能
      • 通用类-安全
      • 通用类-海量计算
      • 通用类-高可用
      • 通用类-云备份
      • 通用类-物联网
      • 通用类-云智能存储网关
      • 通用类-大数据
      • 通用类-视频云
      • 通用类-智慧运维
      • 通用类-边缘云
      • 通用类-混合云
      文档中心
      客户案例
      教育
      金融
      游戏
      移动社交
      政务企业
      新零售
      视频直播
      医疗健康
      AI+IoT
      更多案例
      关于我们
      公司介绍
      新闻资讯
      最新资讯
      U刻 博客
      开源工作
      服务
      开发者资源
      安全中心
      数据保障(GDPR)
      技术支持
      运维服务
      等保合规服务
      备案服务
      公告
      新闻动态 私有云多租户等保合规,优刻得的应对之道

      私有云多租户等保合规,优刻得的应对之道

      文 / UCloud 公关部

      2025-01-21

      在开始今天的私有云多租户等保合规方案前,我们先来回来关于等级保护2.0的相关FAQ。

      Q1:什么是等级保护定级?

      它是中国国家信息安全等级保护评估制度对信息系统安全保护等级的划分标准。等级保护对象的定级要素包括a)受侵害的客体;b)对客体的侵害程度,由低到高划分为五个等级,如下表所示:

      Q2:云租户为什么需要单独做等保?

      按照“谁运营谁负责,谁使用谁负责,谁主管谁负责”原则,网络运营者是系统责任主体,要担网络安全责,做好系统定级与等保。因云平台已通过等保,云租户做等保时,仅需聚焦自身业务系统合规,无需考虑物理和网络环境。

      Q3:云租户利用传统硬件安全设备满足等保要求,还有必要用云上安全组件吗?

      答案是肯定的。并非要弃用已购硬件安全设备,而是应根据业务实际需求,从成本效益、安全能力、运营管理角度,实现软硬结合,找到最佳平衡点。下面从两个通用场景分析:

      封闭式私有云(自建自用):企业在内部网络自建云计算平台,部署管理应用与数据,完全掌控基础设施,通过虚拟化技术实现资源池化与按需分配。

      成本效益:复用性能好、功能适配的硬件安全设备,可节省云上安全组件购置费用。但业务和云上资源变化时,硬件设备性能与容量难以灵活扩展,无法满足安全需求。

      安全能力:软硬件安全设备能力相当,云上安全组件专为云环境优化,更契合等保要求,如支持多租户安全策略配置。

      运营管理:硬件安全设备管理界面与配置流程独立,与云平台管理不衔接,增加运维难度与工作量。多租户环境中,难以灵活统一管理租户安全需求,如多台硬件设备规则更新不统一、周期长,面对云环境威胁防护易滞后。

      开放式私有云(对外提供云服务):把资源开放给外部租户,兼具公有云与私有云优势。传统硬件安全设备只能满足云平台和自有业务部分等保需求,外部租户按需选择安全组件。借助软件定义安全框架,租户能自主开通组件、配置策略,运营方负责统一升级组件和更新规则库。

      Q4:云租户业务要满足等保要求,二级、三级都所需安全能力差距有哪些?

      系统重要程度不同,所需安全设备有别。常见的二级和三级系统中,三级等保的设备需求更多。依据《信息安全技术网络安全等级保护安全设计技术要求(GB-T 25070 - 2019)》,整理建议清单如下:

       

      基于以上几个问答,我们已经初步了解等级保护的概念。等级保护是《网络安全法》明确的重要制度,如今已进入2.0 时代,将“云、大、物、移、工控”纳入监管。

      传统等级保护安全策略无法适应云环境的安全变化。云计算边界消失,多租户之间“东西向”威胁突出,传统侧重“南北向”防护的安全设备难以保障云环境安全。私有云模式下,云平台运营方也面临满足租户多样安全需求的难题。

      关于UCloudStack租户业务安全合规方案

      UCloudStack是优刻得基于公有云自主研发的私有云产品,可提供计算、存储、网络、安全、容器、PaaS等云服务,技术架构轻量灵活、简化云平台运营运维,可助力企业用户快速完成传统IT架构的云化升级,释放数字生产力。提供从平台安全到业务安全一体化云安全解决方案,多维度安全服务及运维管理,云租户按需管理云内安全,满足企业和租户安全合规要求。

      方案架构

      如下图所示,为满足等保合规,将主流安全组件集成至云平台,抽象为PaaS组件服务,涵盖漏洞扫描、堡垒机、数据库审计、主机安全、虚拟化日志分析、Web应用防火墙、智慧防火墙等安全组件,支持云租户自助开通与管理,实现云内安全。云上租户的安全能力部署在独立VPC中,彼此隔离、独立管理,用户可按需设置安全策略,实现安全原子能力统一管理、统一运营,为用户侧等保合规需求提供便捷开通、自动化部署、免密登录的能力。

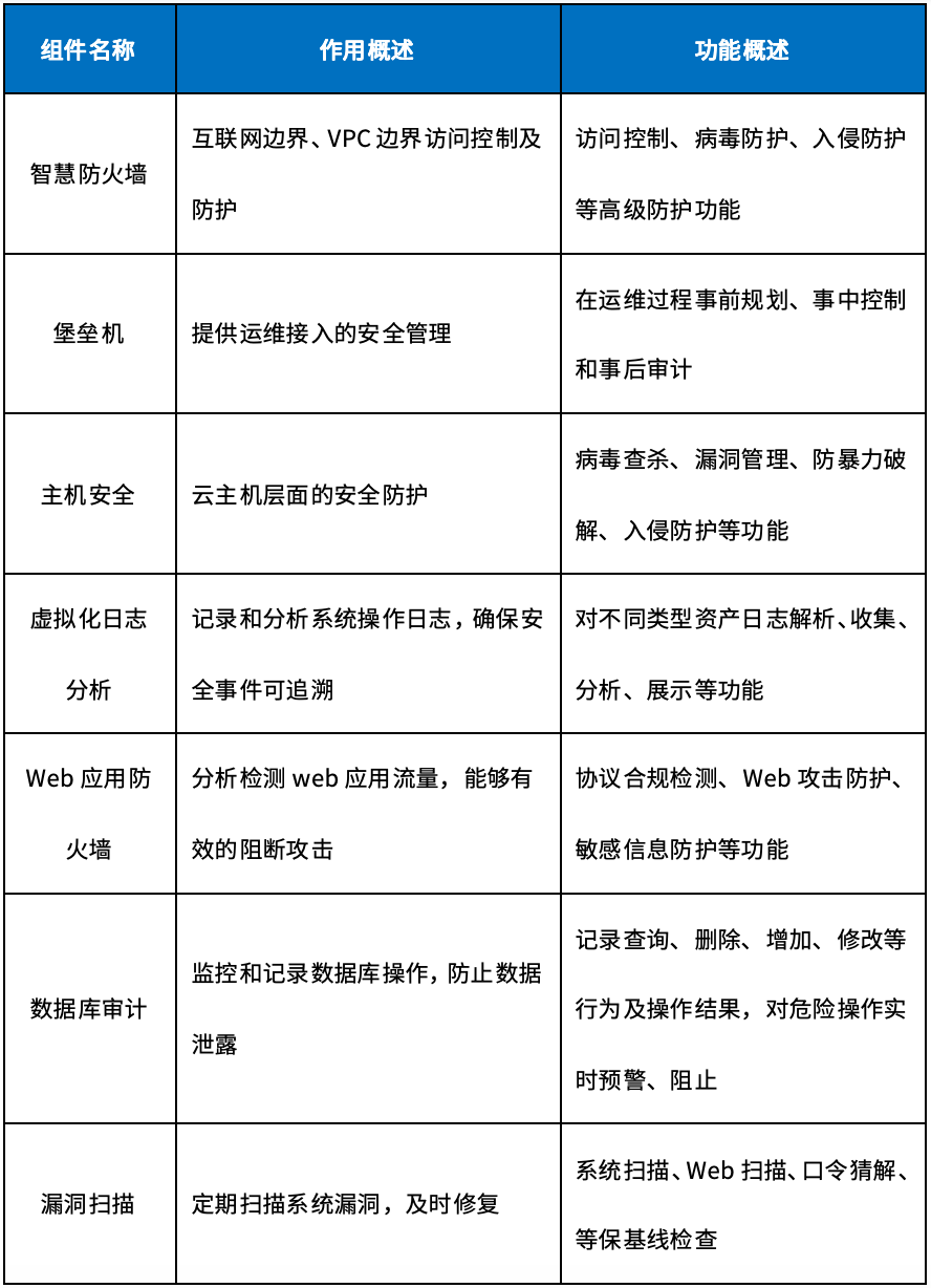
      等保组件功能特性

      方案价值

      云租户等保合规:完善云环境的安全能力,建立云租户安全合规机制,提供云安全服务的按需交付、统一管理、风险监测及自服务等价值。

      降低管理复杂性:UCloudStack 全栈私有云安全方案深度集成企业级安全模块并集中管理,覆盖企业业务安全需求的同时简化安全管理。

      提升部署灵活性:云平台深度集成安全组件,池化多种安全产品,形成云上安全能力。租户能按需通过云安全管理平台,快速分配、管理安全资源,一键开通软件,满足等保合规要求。

      注册享活动套餐

      售前咨询

      4000188113转1

      售后咨询

      4000188113转2

      网站备案咨询

      4000188113转3

      公安备案咨询

      4000188113转6

      返回顶部
      Copyright © 2012- UCloud
      优刻得科技股份有限公司
      Tel:4000188113

      UCloud与云服务

      • 公司介绍
      • 加入我们
      • 素材下载
      • 域名供应商:新网

      快速入口

      • 文档中心
      • 安全中心
      • 安全应急响应中心
      • UCloud举报平台
      • 12321举报中心
      • 互联网信息举报
      • UCloud App

      常见问题

      • API相关
      • 登录相关
      • 服务相关
      • 备案相关
      • 计费相关

      用户俱乐部

      • 用户社区
      • 推荐有礼
      • 优云智算
      • AI镜像社区
      沪公网安备 31011002000058号 | 沪ICP备12020087号-3
      微信二维码
      长按保存图片,在微信中扫描该二维码

      微博

      Tel:4000188113

      Copyright © 2012- UCloud
      优刻得科技股份有限公司